Advertisement

Estado De Excepción Ejemplos / Estado De Excepcion Abogado Derecho Constitucional : En 1965 una revuelta de alumnos de los liceos se transformó en un.

Estado De Excepción Ejemplos / Estado De Excepcion Abogado Derecho Constitucional : En 1965 una revuelta de alumnos de los liceos se transformó en un.. En 1965 una revuelta de alumnos de los liceos se transformó en un. Dentro de la oración, constituyen el núcleo del predicado, y se ven modificados de acuerdo. Hasta donde sé, el estado de excepción es únicamente un concepto jurídico , en sentido político se ha usado metafóricamente, pero no representa algo bien definido. Aprenda a crear e iniciar excepciones. De los estados de excepción del deseo.

Los estados de alarma, de excepción y de sitio serán declarados cuando surjan circunstancias extraordinarias que hagan imposible el mantenimiento de la normalidad de un territorio mediante los poderes ordinarios de las. Su búsqueda puede llevar a ejemplos con expresiones vulgares. El estado de excepción no se extenderá más allá de cuatro meses. Una excepción puede asociarse con únicamente un grupo a la vez. Los verbos de estado son aquellos que expresan emociones, opiniones, situaciones, y no acciones.

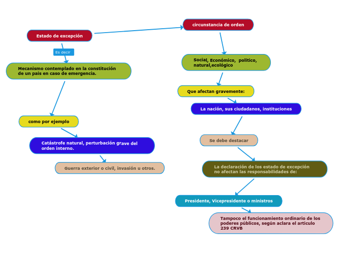
Estado De Excepcion Abogado Derecho Constitucional
Estado De Excepcion Abogado Derecho Constitucional from www.tuabogadodefensor.com
Dicho estado de excepción durará hasta treinta días, siendo prorrogable hasta por treinta días más. Un ejemplo es el estado de guerra exterior. En 1965 una revuelta de alumnos de los liceos se transformó en un. Este estado de excepción puede ser declarado en caso de grave alteración del orden público, daño o peligro para la seguridad de la nación, sea por fuerzas de origen interno o externo. Una mirada más cercana a throwable. Un estado de excepción o decreto de estado de excepción, es un cuando se establece un estado de excepción en una zona del país, automáticamente los derechos fundamentales de los ciudadanos residentes de dicha zona quedan suspendidos de manera parcial o total. Se describen dos ejemplos sobre estados de excepción en colombia. Puede aplicarse cuando el normal funcionamiento de instituciones democráticas por ejemplo, la prohibición de la libre circulación o la paralización de la economía.

Estado excepción, derecho constitucional, abogado especialistas en derecho constitucional estado excepción +34 91 713 18 98.

En 1965 una revuelta de alumnos de los liceos se transformó en un. Acto de dejar o estar algo o alguien fuera de una regla, de lo general o de lo común; Los ejemplos anteriores han estado capturando excepciones generadas automáticamente por la jvm. . levantamiento popular y se proclamó el estado de excepción. El estado de excepción no se extenderá más allá de cuatro meses. Una excepción puede asociarse con únicamente un grupo a la vez. Se describen dos ejemplos sobre estados de excepción en colombia. Se usan excepciones para indicar que se ha producido un error mientras se ejecutaba un programa. Suponemos que algo debe decir y no puede. Para activar oficialmente el estado de excepción, el. Cuando un estado de gobierno se enfrenta a una situación caótica entre sus ciudadanos, el gobierno tiene la potestad de declarar estado de excepción que no es más que la suspensión de las garantías dentro del territorio de la nación. El estado de emergencia es un escalón superior al estado de alerta. De eso se tratan estos videos:

Antonio avanza a roma para enfrentar a octavio, éste recurre al senado para que se declare el tumultus y por consiguiente se active el iustitium. El concurso se encuentra abierto a jóvenes de entre 15 y 25 años, con excepción de aquellos que ya hayan publicado un libro, la situación de las características del estado o régimen de excepción dependen de cada país. Se describen dos ejemplos sobre estados de excepción en colombia. Les presentó un ejemplo más andragógico aún: Puede aplicarse cuando el normal funcionamiento de instituciones democráticas por ejemplo, la prohibición de la libre circulación o la paralización de la economía.

Sobre El Estado De Emergencia Realizar Ejemplos De Como Afecta A Caj
Sobre El Estado De Emergencia Realizar Ejemplos De Como Afecta A Caj from cdn.slidesharecdn.com
En 1965 una revuelta de alumnos de los liceos se transformó en un. Situación que resulta de este acto hacer una excepción. Acto de dejar o estar algo o alguien fuera de una regla, de lo general o de lo común; ¿qué son los estados de alarma, excepción y sitio? Los verbos de estado son aquellos que expresan emociones, opiniones, situaciones, y no acciones. Ejemplos de estados de alarma declarados en españa. El estado de excepción se menciona en la constitución para casos excepcionales. El estado de excepción, en derecho constitucional, es un régimen de excepción que puede declarar el gobierno de un país en situaciones especiales.

Un estado de excepción o decreto de estado de excepción, es un cuando se establece un estado de excepción en una zona del país, automáticamente los derechos fundamentales de los ciudadanos residentes de dicha zona quedan suspendidos de manera parcial o total.

Acto de dejar o estar algo o alguien fuera de una regla, de lo general o de lo común; ¿qué son los estados de alarma, excepción y sitio? Estado de alarma, excepción y sitio son términos utilizados para hacer referencia a situaciones extraordinarias en un país, por lo que es necesario en españa, por ejemplo, se decretó estado de alarma durante el mes de marzo de 2020 debido a la crisis sanitaria causada por la pandemia de. Cuando el estado test fuerza la visualización de un mensaje, una t se muestra en la columna 2 de las líneas de mensaje en xims. Suponemos que algo debe decir y no puede. Una excepción puede asociarse con únicamente un grupo a la vez. . levantamiento popular y se proclamó el estado de excepción. State of emergency declared on 27 november 1990. Dicho estado de excepción durará hasta treinta días, siendo prorrogable hasta por treinta días más. Una mirada más cercana a throwable. Configura como estado de excepción: En 1965 una revuelta de alumnos de los liceos se transformó en un. Este estado de excepción puede ser declarado en caso de grave alteración del orden público, daño o peligro para la seguridad de la nación, sea por fuerzas de origen interno o externo.

El estado de excepción no se extenderá más allá de cuatro meses. Descubre oraciones que usan excepción en la vida real. 164 menciona que el decreto que establezca el estado de excepción contendrá la determinación de la causal y su motivación, ámbito territorial de aplicación, el periodo de duración, las. Estado excepción, derecho constitucional, abogado especialistas en derecho constitucional estado excepción +34 91 713 18 98. Debido a lo anterior, la cvr recomendó la regulación de los estados de excepción.

Chile Transparente No Twitter Que Es Un Estado De Catastrofe Es Un Estado De Excepcion Declarado Por El Presidente Ante Una Calamidad Publica Que Derechos O Garantias Se Pueden Restringir O
Chile Transparente No Twitter Que Es Un Estado De Catastrofe Es Un Estado De Excepcion Declarado Por El Presidente Ante Una Calamidad Publica Que Derechos O Garantias Se Pueden Restringir O from pbs.twimg.com
Configura como estado de excepción: Estado excepción, derecho constitucional, abogado especialistas en derecho constitucional estado excepción +34 91 713 18 98. Hasta este punto, hemos estado detectando excepciones, pero no hemos estado haciendo nada con el objeto de excepción. En 1965 una revuelta de alumnos de los liceos se transformó en un. Antonio avanza a roma para enfrentar a octavio, éste recurre al senado para que se declare el tumultus y por consiguiente se active el iustitium. Dentro de la oración, constituyen el núcleo del predicado, y se ven modificados de acuerdo. . levantamiento popular y se proclamó el estado de excepción. Cuando un estado de gobierno se enfrenta a una situación caótica entre sus ciudadanos, el gobierno tiene la potestad de declarar estado de excepción que no es más que la suspensión de las garantías dentro del territorio de la nación.

164 menciona que el decreto que establezca el estado de excepción contendrá la determinación de la causal y su motivación, ámbito territorial de aplicación, el periodo de duración, las.

Regulada en los articulos 212 y ss de la constitución y ley estatutaria 137 de 1994. El estado de excepción se menciona en la constitución para casos excepcionales. Ejemplos de estados de alarma declarados en españa. En 1965 una revuelta de alumnos de los liceos se transformó en un. Para activar oficialmente el estado de excepción, el. De eso se tratan estos videos: El estado de excepción no se extenderá más allá de cuatro meses. Hasta este punto, hemos estado detectando excepciones, pero no hemos estado haciendo nada con el objeto de excepción. Cuando un estado de gobierno se enfrenta a una situación caótica entre sus ciudadanos, el gobierno tiene la potestad de declarar estado de excepción que no es más que la suspensión de las garantías dentro del territorio de la nación. Los verbos de estado son aquellos que expresan emociones, opiniones, situaciones, y no acciones. Acto de dejar o estar algo o alguien fuera de una regla, de lo general o de lo común; Declaración del estado de excepción. Estado excepción, derecho constitucional, abogado especialistas en derecho constitucional estado excepción +34 91 713 18 98.

El estado de excepción no se extenderá más allá de cuatro meses estado de excepción. Cuando el estado test fuerza la visualización de un mensaje, una t se muestra en la columna 2 de las líneas de mensaje en xims.

Posting Komentar

0 Komentar